

酷暑退去,秋意漸濃
在這個收獲的季節
寒陽26屆學子們迎來了
令人緊張的第一次模擬考
這不僅是對集訓成果的檢驗
更是自我成長的又一次突破
經此一役
相信同學們對自己的實力有了更清晰的認知
對未來的聯考亦多了幾分信心和從容

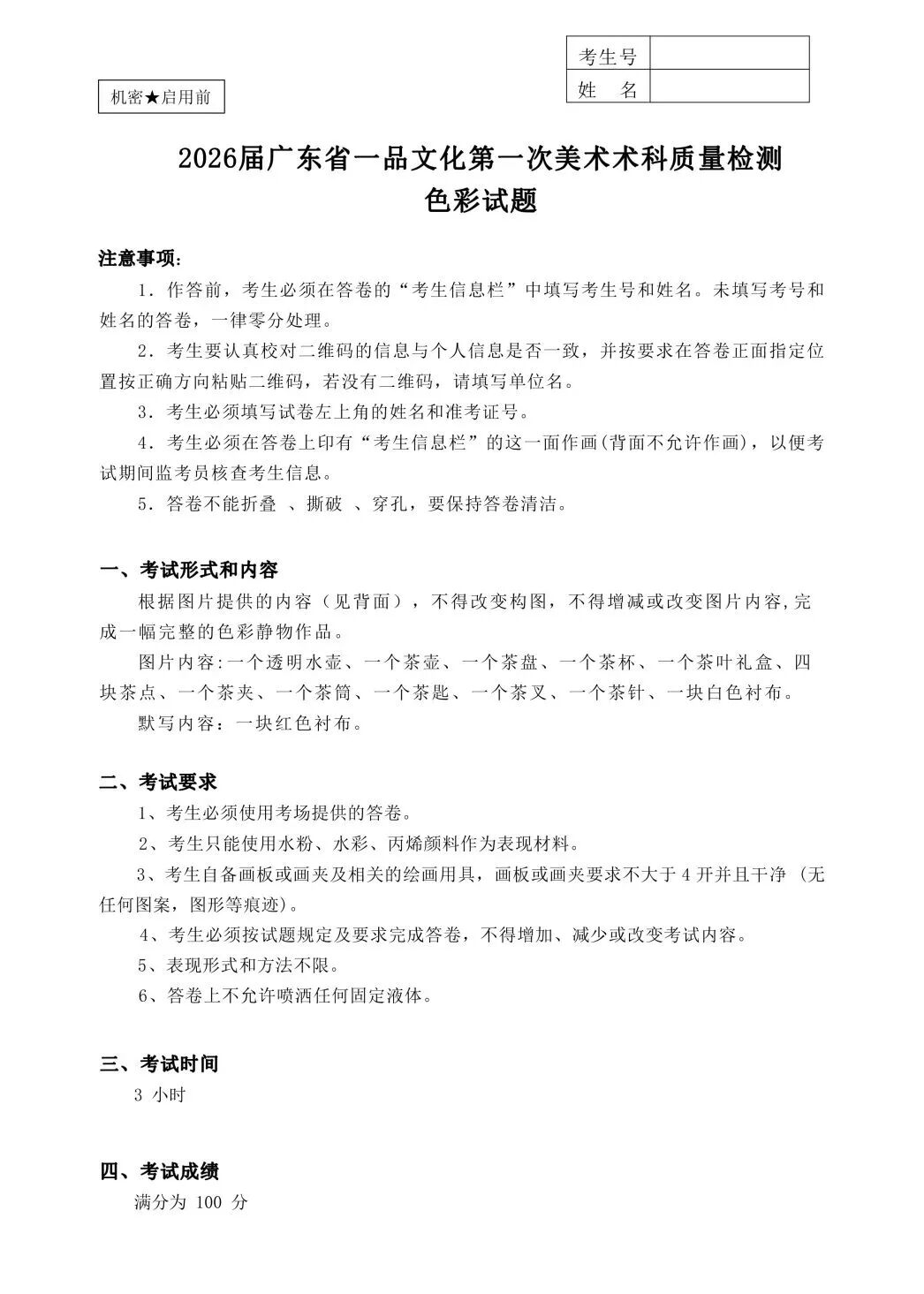
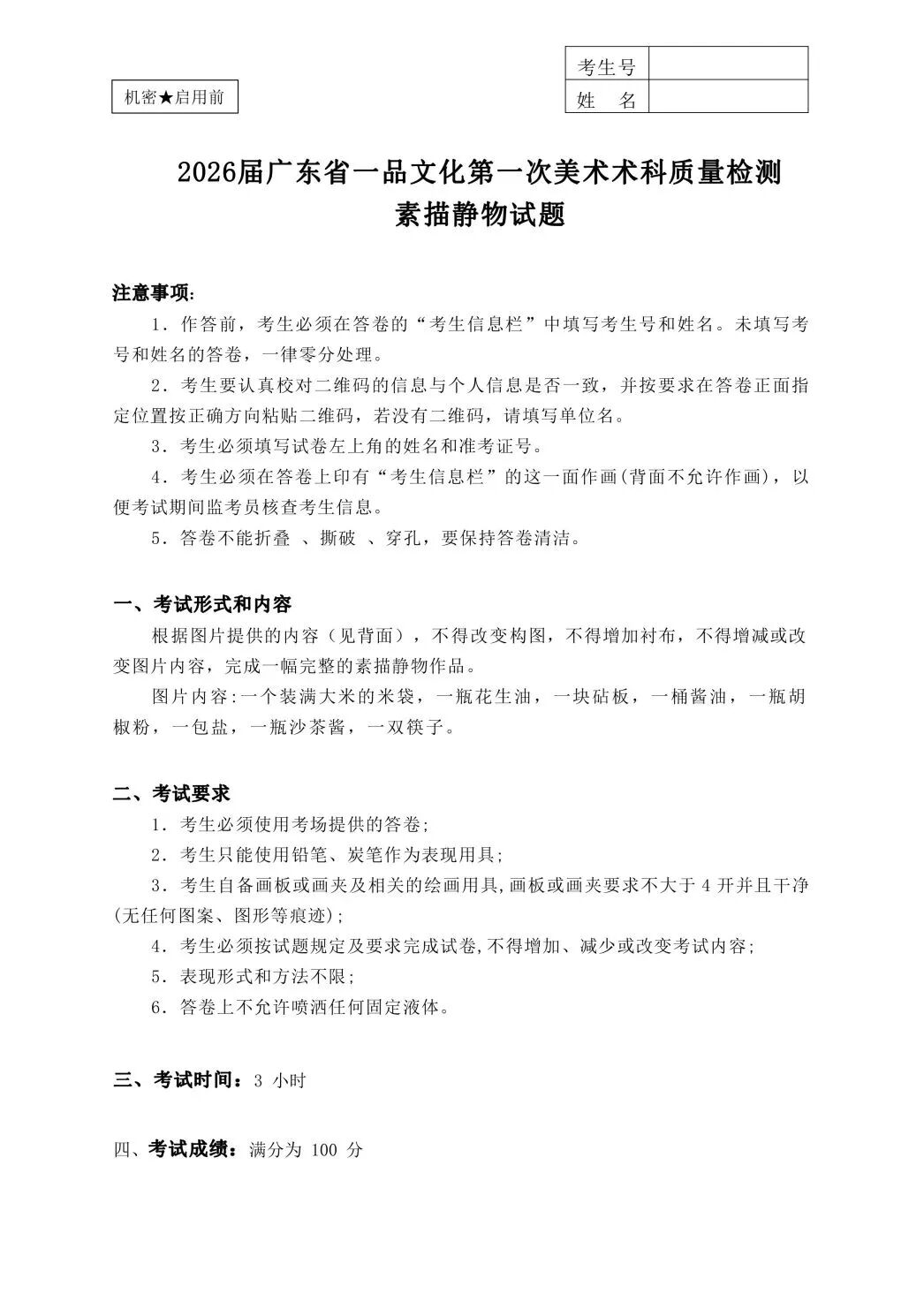
色彩考題


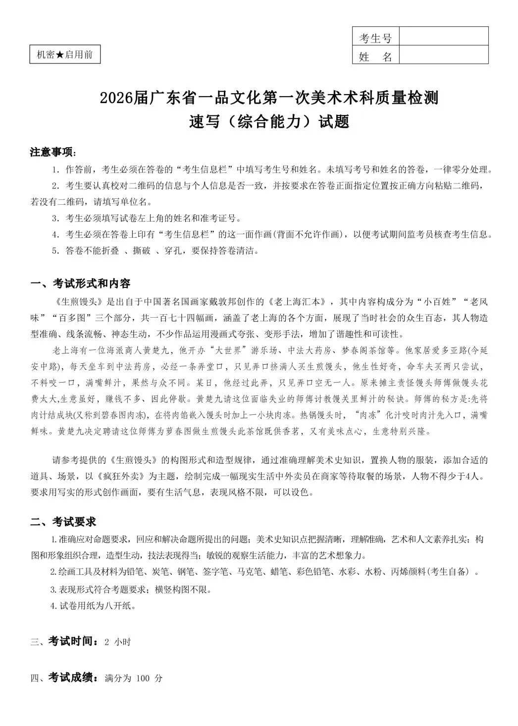
速寫考題


速寫考題



開考前,監考老師嚴格按照聯考的流程標準,認真核對各考場學生人數后依次下發試卷、條形碼、考題,并強調考場規則和要求,確??荚図樌麊?。





考場上安靜嚴肅,唯有畫筆與畫紙摩擦的沙沙聲。同學們紛紛凝神聚力,全身心投入眼前的畫作,熟練地運用集訓所學的知識和技巧,每一筆都是對實力的檢驗,也是平日勤學苦練的積累和收獲。





整套流程下來,能助力同學們適應考試的規則和節奏,合理分配答題時間,提前適應考場壓力,從而沉著冷靜地迎戰真正的考試。

考試的目的不是為了以成績分高下,而是為了讓同學們對自己有更清晰的認知,積累實戰經驗。揚長避短、規避誤區,才能超越過往,重塑更強的自己。

距離聯考僅剩兩個月,愿你們在這場模擬中收獲的不僅是經驗的積累,還有專業技能的提升和心態上的沉穩,每一份努力都在為將來鋪路,漫長的蟄伏,只為振翅高飛的瞬間,期待你們破繭成蝶的那天!
